Instance Verification Kit (IVK)
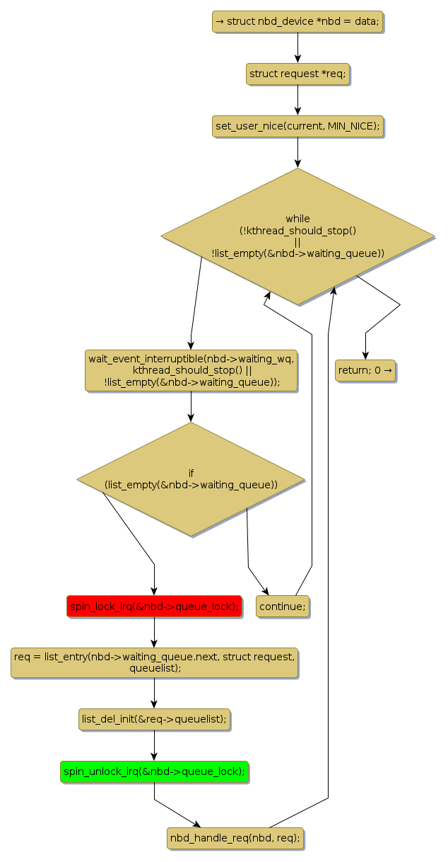
spin lock @ [13576+32+/linux-3.19-rc1/drivers/block/nbd.c]
Instance Signature: queue_lock
|
The Matching Pair Graph:
|
|
Function Name
|
Control Flow Graph (CFG)
|
Events Flow Graph (EFG)
|
Source Correspondence
|
|
nbd_thread
|
|
|
[13162+10+/linux-3.19-rc1/drivers/block/nbd.c]
|